2025年03月11日 00:34 来源: 中国基金报
【导读】上海发布相关扶持办法,鼓励电动汽车充换电设施发展
3月10日,上海市发改委等八部门发布关于印发《上海市鼓励电动汽车充换电设施发展扶持办法》(以下简称《办法》)的通知。

充换电是新能源汽车的重要补能方式。蔚来董事长李斌近日表示:“建设换电站对销量的带动效应非常显著。”
目前,充换电产业还处于发展初期阶段。近日,北京、河南、安徽等地密集发布相关政策,计划大力推动当地的充换电设施建设。
明确建设充换电设施补贴标准
据悉,《办法》适用于上海市范围内建设运营的充换电设施、站点、示范项目及其建设的运营企业(以下简称充电企业),充电设施公共数据采集与监测市级平台(以下简称市级平台),实施之日为2025年4月1日,有效期为5年。
自《办法》实施之日起建成的共享充电桩示范小区充电设备,给予充电企业设备投资30%的补贴,直流、交流设施功率补贴上限分别为600元/千瓦、300元/千瓦;对共享充电桩示范小区业主大会,按新建充电车位数量给予一次性补贴。
具体来看,新建充电车位5至10个,一次性补贴上限为3万元;新建充电车位11至20个,一次性补贴上限为5万元;新建充电车位20个以上,一次性补贴上限为8万元。

自《办法》实施之日起建成的通用型换电站(能够实现跨品牌、跨车型服务)、非通用型换电站的换电设备,分别给予充电企业设备(专指换电装置充电系统和电池更换系统,不含电池)投资40%、20%的补贴,功率补贴上限分别为600元/千瓦、300元/千瓦。
自《办法》实施之日起至2025年12月31日,执行政府指导价的电动出租车驾驶员,通过上海市级平台向充电企业支付两类费用的,按相关标准获得补贴。
具体来看,支付充电费用获得0.4元/千瓦时专享度电补贴;支付换电包月费用获得10%的专享一次性补贴,补贴上限为200元/月。
此外,《办法》要求自2024年起对上海市级平台承担的公共服务,经考核合格并审计合理运维费用后,每年按实际运维成本给予补贴支持,补贴上限不超过700万元/年。
支持老旧小区共享充电设施建设
落实智能化充电设施配套责任
《办法》配套政策显示,支持老旧小区共享充电设施建设,以及道路停车场充电设施建设。
具体来看,对符合条件的老旧小区将共享充电桩纳入综合改造工作范围的,上海市(区)房屋管理部门应予以支持,指导小区改造实施单位和充电企业合作,统筹推进小区车位增设和共享充电桩布局。
同时,上海市中心城区应按照国家和上海市有关要求,在小区周边路边停车泊位试点划设“新能源汽车专用充电车位”,配套建设充电设施。项目通过验收后,按示范小区标准享受设备补贴,按公用充电设施标准享受度电补贴。
此外,《办法》配套政策要求落实智能化充电设施配套责任。
按照《上海市鼓励购买和使用新能源汽车实施办法》的要求,将充电设施建设纳入汽车销售服务保障体系,严格落实汽车厂商责任,为消费者提供符合智能化技术要求和安全标准的充电设施。
同时,鼓励汽车厂商将充电设施落实方式纳入购车服务协议,与新购电动汽车的消费者协商一致,采用汽车销售网签形式予以明确。
上海市相关部门将通过企业承诺、企业自查、定期报告、第三方抽检等方式,强化事中事后监管,夯实汽车厂商充电设施配建责任。
充换电产业仍处于发展初级阶段
目前,国内充换电产业快速发展。中国充电联盟发布的数据显示,2025年1月,全国充电基础设施数量同比增长35.1%。
截至2025年1月,中国充电联盟成员单位总计上报公共充电桩达376万根,其中直流充电桩171.4万根,交流充电桩204.6万根。
同时,充换电产业仍处于发展初级阶段。部分车企人士表示,以换电产业为例,当前换电建设成本高企、规划布局整体滞后、电池标准缺乏统一等问题尚待解决。
上述车企人士称,希望通过加大政策力度、加快统筹规划布局、逐步统一换电标准等方式加速推广换电模式。
近期,财政部、工业和信息化部、交通运输部联合发布通知明确,开展2025年县域充换电设施补短板试点的相关工作,加快补齐农村地区公共充换电设施短板,进一步释放新能源汽车的消费潜力。
根据上述通知,在2024年首次开展县域充换电设施补短板试点工作的基础上,2025年拟支持75个县开展充换电设施补短板试点,比2024年增加8个。
附:上海市鼓励电动汽车充换电设施发展扶持办法公布!来看解读→
>>>
《办法》出台的背景是什么?
一是行业发展呈现新趋势、新变化。2013年以来,本市已先后出台了4轮扶持政策。政策推动下,2023年底全市充电设施已达84万个,车桩比1.6:1,居全国领先水平。建成54个示范站、125个示范小区,充电保障能力较快提升。我市充电设施发展已经由“从无到有”迈入“从有到优”的新阶段。二是国家层面明确新导向、新要求。随着全国建设规模的快速提升,国家对于充电设施发展的导向也逐步从全面推进、以建为主,转向为聚焦重点、建管并重。更加突出车网互动的调节作用,更加注重特定领域的换电发展。
>>>
《办法》在设备补贴方面
有哪些变化?
一是加大公共服务领域高水平换电站支持力度。通用型、非通用型换电站设备补贴分别由30%、15%提升至40%、20%。二是共享充电桩示范小区50%设备补贴退坡至30%。三是出租车充电示范站、“慢改快”改造示范的30%设备补贴不再发放。四是将小区智能桩300元改造补贴、智能车网充放电互动示范30%设备补贴调整到其他政策中另行研究明确。
>>>
《办法》在度电补贴标准方面
有哪些变化?
度电补贴标准分2024—2025年、2026—2028年两阶段逐步退坡。

>>>
《办法》在电动出租车驾驶员
充换电补贴方面有何变化?
驾驶员0.4元/千瓦时充电专享度电补贴、包月费用10%换电专享一次性补贴维持原标准执行至2025年底,其后不再补贴。
>>>
若新、老《办法》补贴标准不一致,
如何执行?
2025年4月1日至2025年12月31日期间,若原《办法》规定的补贴及其标准高于本《办法》规定的,仍按照原办法相关规定执行。
附:《上海市鼓励电动汽车充换电设施发展扶持办法》
上海市鼓励电动汽车充换电设施发展扶持办法
第一条(目的和依据)
为推动我市充换电基础设施高质量发展,更好地服务电动汽车快速推广和产业升级,依据《国务院办公厅关于进一步构建高质量充电基础设施体系的指导意见》(国办发〔2023〕19号)、《上海市人民政府办公厅印发〈关于本市进一步推动充换电基础设施建设的实施意见〉的通知》(沪府办规〔2022〕1号)、《上海市推动电动汽车充电基础设施高质量发展工作方案》(沪发改能源〔2024〕21号)、《上海市节能减排(应对气候变化)专项资金管理办法》(沪发改规范〔2021〕5号)等文件,制定本办法。
第二条(适用范围)
(一)本办法适用于本市范围内建设运营的充换电设施(以下简称“充电设施”)、站点、示范项目及其建设运营企业(以下简称“充电企业”),充电设施公共数据采集与监测市级平台(以下简称“市级平台”),支持居民区充电设施建设的业主大会,支持出租车电动化替代的驾驶员。
(二)本办法所扶持的充电设施,建设、运营服务、维护管理应符合相关标准要求,遵循市场化公平竞争原则,实现电能可计量,并将充电数据上传至市级平台。设施包括:
1.自用充电设施:由个人用户向电网企业独立报装、专为个人用户提供目的地充电服务的充电设施。
2.专用充电设施:由政府机关、企事业单位建设运营,为特定范围内用户提供目的地充电服务的充电设施。
3.公用充电设施:由企业建设运营,为全社会或全行业电动汽车车主提供补电服务的经营性充电设施。
(三)本办法所扶持的充电设施站点,应接受市级平台接入服务质量评价,站点评价等级应达到“三星”“二星”或“一星”。评价标准由市发展改革委会同相关部门组织制定,在市级平台官方网站滚动发布。
(四)本办法所扶持的充电设施示范项目,应达到相应认定标准。认定标准由市发展改革委会同相关部门组织制定后,在市级平台官方网站滚动发布。示范项目包括:
1.共享充电桩示范小区(以下简称“示范小区”):取得区房屋管理部门会同发展改革部门出具的验收意见、为居民提供目的地共享充电服务的专用充电设施站点。
2.出租车充电示范站:评价等级达到“三星”、为电动出租车提供补电服务的公用充电设施站点。
3.高水平换电站:通过市级平台后评估,为港口、物流、环卫、出租车等特定公共服务领域运营车辆提供换电服务的专用充电设施站点。
(五)本办法所扶持的市级平台作为独立第三方平台,对我市充电设施实施必要的数据采集和监测工作,按职责清单(见附件3)向相关部门、企业和个人提供公共服务,且不得利用公共服务职责从事经营性业务。
第三条(资金来源)
本办法涉及的资金在市节能减排专项资金中统筹安排,若有国家资金支持,优先使用国家资金。
第四条(支持方式和标准)
(一)示范项目补贴
1.示范小区。对自本办法实施之日起建成的示范小区充电设备,给予充电企业设备投资30%的补贴,直流、交流设施功率补贴上限分别为600元/千瓦、300元/千瓦;对示范小区业主大会,按新建充电车位数量给予一次性补贴,补贴标准见下表。

2.高水平换电站。对自本办法实施之日起建成的通用型换电站(能够实现跨品牌、跨车型服务,下同)、非通用型换电站的换电设备,分别给予充电企业设备(专指换电装置充电系统和电池更换系统,不含电池)投资40%、20%的补贴,功率补贴上限分别为600元/千瓦、300元/千瓦。
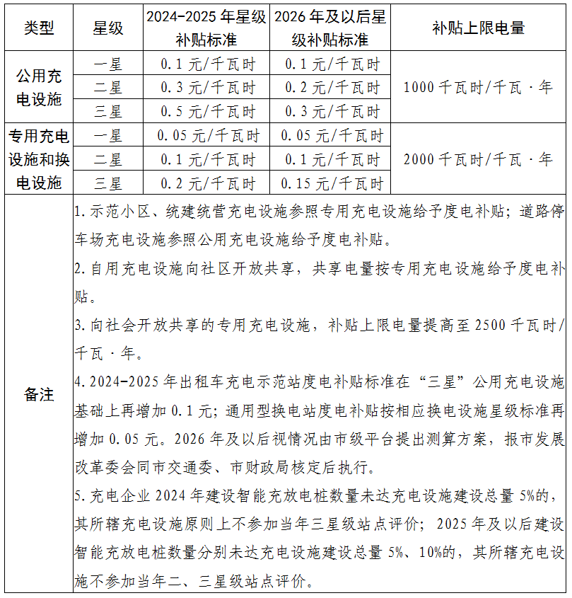
(二)度电补贴
自本办法实施之日起,按站点服务质量评价等级给予充电企业度电补贴,补贴标准按下表执行。

(三)电动出租车驾驶员充换电补贴
自本办法实施之日至2025年12月31日,执行政府指导价的电动出租车驾驶员,通过市级平台向充电企业支付两类费用的,按以下标准给予补贴。支付时按扣除补贴后的价格与充电企业结算。
1.支付充电费用的,给予0.4元/千瓦时专享度电补贴;
2.支付换电包月费用的,给予包月费用10%的专享一次性补贴,补贴上限200元/月。采用包月模式的出租车,其补能方式应主要为换电。
(四)市级平台补贴。自2024年起,对市级平台所承担的公共服务,经考核合格并审计其合理运维费用后,每年按实际运维成本给予补贴支持,补贴上限不超过700万元/年。
第五条(部门职责)
(一)市发展改革委、市交通委、市住房城乡建设管理委、市经济信息化委、市科委、市财政局、市规划资源局、市房屋管理局、市公安局、市电力公司共同组成市推进充换电设施建设工作小组,统筹推进全市充电设施建设,办公室设在市发展改革委。
(二)市发展改革委负责协调充电设施建设、运营支持政策;推进充电设施互联互通,定期发布充电企业及站点评价结果;负责充电设施建设相关的资金审核管理工作;负责市节能减排专项资金的统筹安排,并下达资金使用计划。
(三)市交通委负责推进电动汽车公共充电设施(含公用和专用充电设施,下同)建设,指导市级平台日常管理工作;组织制订公共充电设施建设计划并协调实施;指导各区开展公共停车场(库)充电设施的建设和运营管理。
(四)市住房城乡建设管理委负责按照本市电动汽车充电设施建设技术标准,指导新建住宅落实配建及安装条件预留要求;负责在具备道路停车条件的地方,结合道路合杆、架空线入地与合杆整治等,组织推进一体化充电设施建设。
(五)市经济信息化委负责智能化充电设施相关技术标准制订,结合新能源汽车推广普及智能化充电设施应用,结合本市新能源汽车专用牌照额度确认凭证审核发放,督促指导汽车厂商为消费者提供智能化充电设施。
(六)市财政局负责预算和资金拨付审核,组织开展资金使用情况监督管理和绩效评价,加强评价结果运用。
(七)市房屋管理局负责督促区房屋管理部门,指导物业服务企业配合推进既有住宅小区充电设施建设管理工作。
(八)市科委、市规划资源局、市公安局、市生态环境局、市市场监管局、市应急管理局、市消防救援总队、市商务委、市绿化市容局等部门按职责做好相关工作,支持充电设施规范有序建设。
第六条(预算编制)
市发展改革委会同市级平台等有关单位,根据本市充电设施站点及示范项目建设运营情况测算所需资金,提出年度资金需求,按要求编制预算,报市财政局审核后,按规定纳入年度预算。
第七条(资金申报)
申报单位需符合信用状况良好的基本条件,填写申请表提交市级平台,并同步提交相关材料。具体要求见附件2。
第八条(资金审核)
(一)市级平台负责对企业资金申报材料进行技术审核,定期汇总通过审核的材料,与初审意见一并报送市发展改革委,抄送市交通委。其中,电动出租车驾驶员充换电补贴汇总材料和初审意见按半年度上报,示范项目补贴、度电补贴、市级平台补贴汇总材料和初审意见按年度上报。市发展改革委委托第三方机构对申报材料进行审核,根据审核情况明确资金金额。
(二)市级平台按年度将平台补贴申报材料报送市发展改革委、市交通委。市发展改革委、市交通委委托第三方机构,按公共服务职责清单对平台工作内容及成效开展考核,并对运维费用进行审计,根据考核和审计结果明确资金金额。
第九条(资金拨付)
市发展改革委按照流程对资金金额进行公示确认,经委主任办公会审议后,下达资金使用计划,并向市财政局提出拨款申请。市财政局按照相关要求审核后拨付资金。
第十条(监督管理)
市发展改革委会同市交通委等有关单位加强资金监督管理。对提供虚假申报材料(包括虚假发票、包月模式出租车不以包月换电为主要补能方式等)、存在骗补行为的企业和个人,一经查实后取消其所有当年补贴,并视情节严重程度取消3年内补贴资格,同时依照有关规定将失信信息上传至上海市公共信用信息服务平台。
第十一条(绩效管理)
市发展改革委按照全面实施预算绩效管理的要求,建立健全全过程预算绩效管理机制,按规定科学合理设定项目绩效目标,对照绩效目标做好绩效监控,组织开展绩效自评。强化绩效结果运用,提高资金使用收益。
第十二条(实施期限)
本办法自2025年4月1日起实施,有效期5年。2022年9月26日印发的《上海市鼓励电动汽车充换电设施发展扶持办法》(沪发改规范〔2022〕12号)同步废止。2025年4月1日至2025年12月31日期间,若原办法规定的补贴及其标准高于本办法规定的,仍按照原办法相关规定执行。