电动车充电站、手机充电站和汽车加油站相类似,是一种给电瓶、手机“加电”的设备。是一种高效率的充电器,可以快速的给电动车、手机、 电动三轮车、老年代步车等充电。充电站行业的发展历程可以追溯到2006年,当时比亚迪在深圳建成了首个电动汽车充电站。在接下来的几年里,充电站的数量和规模都得到了缓慢的增长。直到2011年,充电桩行业开始进入起步期,市场规模得到了进一步的扩大。

本文节选自华经产业研究院发布的《2023年中国充电站行业发展现状及竞争格局分析,各地的充电站建设将会加速「图」》,如需获取全文内容,可进入华经情报网搜索查看。
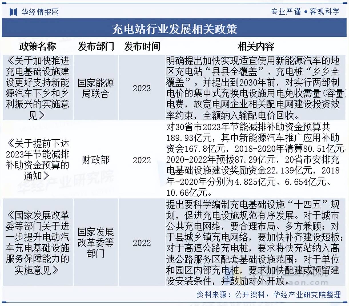
充电基础设施是电动汽车用户绿色出行的重要保障,是促进新能源汽车产业发展、推进新型电力系统建设、助力双碳目标实现的重要支撑。充电桩是充电站必不可少的一个重要部分,国家层面提出了充电桩适度超前建设的总方针,为充电桩运营成本的降低提供了助力,充电桩投建热情大幅提升。由于政策的推动,数以万计的充电桩得以落地,充电站行业得到了蓬勃的发展。

我国新能源汽车近两年来高速发展,连续8年位居全球第一。在政策和市场的双重作用下,2022年新能源汽车持续爆发式增长,产销分别完成705.8万辆和688.7万辆,同比分别增长96.9%和93.4%,市场占有率达到25.6%,高于上年12.1个百分点,今年受疫情影响较大的4月份同比增速仍超四成随后也快速恢复至高位。在新能源汽车的高速增长中,市场对充电站的需求也与日俱增。

从充电站行业的产业链来看,上游主要包括充电模块和相关零部件的生产和供应,下游则是电动汽车用户和各类电动车的应用场景。充电站上游的核心部分是充电模块,其成本占比约为45%~55%。除了IGBT之外,充电模块中还包括其他重要的零部件,如电机、芯片、接触器、断路器、外壳、插头插座、线缆材料等。

充电站行业的产业链上游中充电模块的核心是IGBT(绝缘栅双极晶体管)功率开关,其成本占充电模块的20%以上。中国已经成为全球最大的IGBT市场,近年来IGBT产量及需求量持续增长。预计2022年我国IGBT行业产量将达到0.41亿只,需求量约为1.56亿只。IGBT行业的快速发展将对充电站行业发展产生有力的助推。
