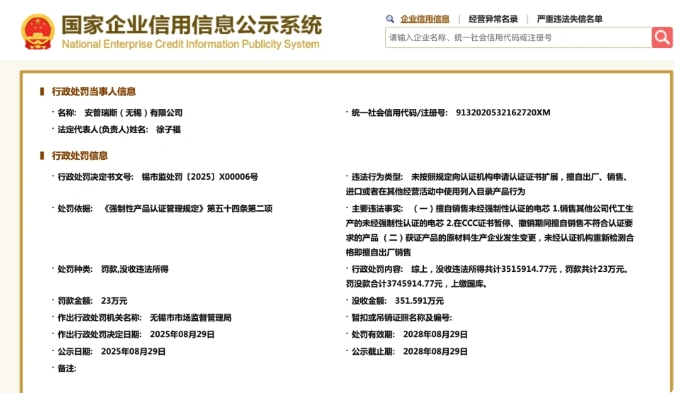
国家企业信用信息公示系统网站显示,近日,安普瑞斯(无锡)有限公司(简称“安普瑞斯”),因未按照规定向认证机构申请认证证书扩展,擅自出厂、销售、进口或者在其他经营活动中使用列入目录产品行为,被无锡市市场监督管理局罚没超374万元。
图自国家企业信用信息公示系统网站
主要违法事实显示,安普瑞斯(一)擅自销售未经强制性认证的电芯。1.销售其他公司代工生产的未经强制性认证的电芯。2.在CCC证书暂停、撤销期间擅自销售不符合认证要求的产品。(二)获证产品的原材料生产企业发生变更,未经认证机构重新检测合格即擅自出厂销售。
行政处罚内容显示,综上,没收安普瑞斯违法所得共计3515914.77元,罚款共计23万元。罚没款合计3745914.77元,上缴国库。
据了解,安普瑞斯是充电宝品牌罗马仕、安克创新的电芯供货商之一。今年6月,罗马仕、安克创新均宣布召回充电宝,并在召回原因中提及“电芯”问题。
安普瑞斯网站显示,安普瑞斯(无锡)有限公司由美国安普瑞斯全资子公司和无锡产业发展集团有限公司共同出资组建,主要从事消费类锂离子电池及其部件的生产销售等业务。
据央视新闻7月6日报道,安普瑞斯(无锡)有限公司拥有的74张3C证书,均被认证机构暂停或撤销。无锡市市场监督管理局已依规对该企业生产的锂电池产品全部封存。
来源 中国新闻网