大功率充电站建设新基建来临,中国新基建3大方面 7大领域政策梳理
来源:充电产业网www.yuntourong.cn 2025-09-01
日前发改委等四部门发布《关于促进大功率充电设施科学规划建设的通知》。其中提出,到2027年底,力争全国范围内大功率充电设施超过10万台,服务品质和技术应用实现迭代升级。
伴随着政策发布,市场预期,新一轮充电桩投资及充电站建设新热潮要来了。
那么,此项政策对相关行业的实质性影响有多大?
充电产业网www.yuntourong.cn整理我国新型基础设施相关的概念变化、政策梳理以及相关省、市、自治区等发布的新型基础设施建设政策分析等,为后续新型基础设施建设的相关研究提供基础。
01
新型基础设施概念发展
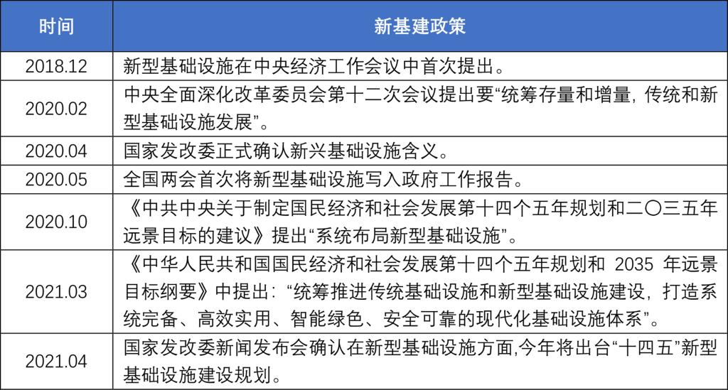
新型基础设施概念含义近年来逐步得到发展和完善。2018 年 12 月的中央经济工作会议中提出:“加快 5G 商用步伐,加强人工智能、工业互联网、物联网等新型基础设施建设”;在 2019 年 7 月,中共中央政治局会议又提出要加快推进信息网络等新型基础设施建设;2020 年 2 月的中央全面深化改革委员会底十二次会议提出,要“统筹存量和增量,传统和新型基础设施发展”;3 月的中共中央政治局常务委员会指出,加快推进国家规划已明确的重大工程和基础设施建设,加快 5G 网络、数据中心等新型基础设施建设进度。3 月份央视新闻报道,提出新型基础设施建设是发力于科技端的基础设施建设,包括特高压、新能源汽车充电桩、5G 基站建设、大数据中心、人工智能、工业互联网、城际高速铁路和城际轨道交通等七大领域,这一报道让新型基础设施建设受到广泛关注。

02
新型基础设施所涉领域
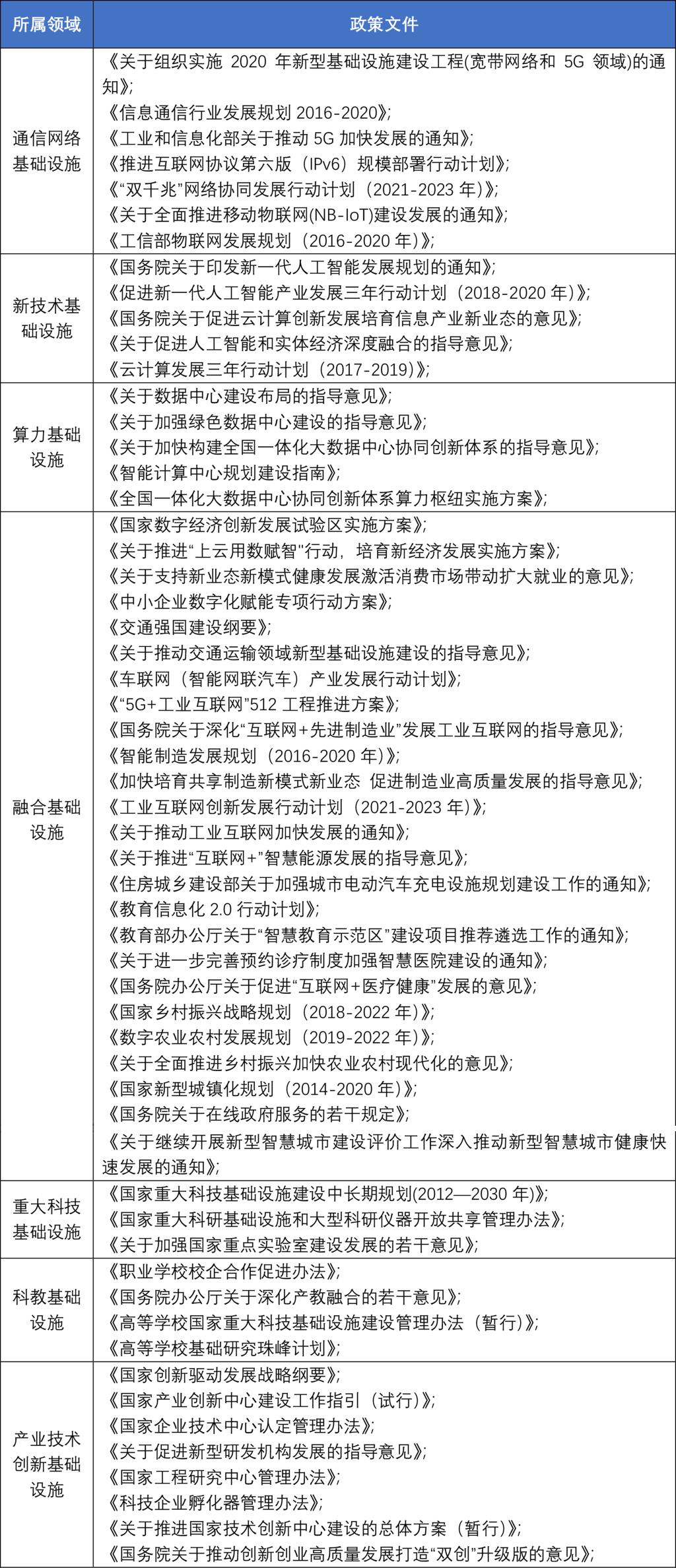
为了详细整理新型基础设施各领域近年来的相关政策,下表 2 以 2020 年 4 月份国家发改委新闻发布会阐释的新型基础设施定义为基础依据,整理了近年来我国新型基础设施细分领域出台的各类政策:

2021 年底,我国发布《“十四五”新型基础设施建设规划》。
以下内容根据国家发改委《“十四五”规划《纲要》解读文章之8|建设现代化基础设施体系》(2021/12/25 规划司):
基础设施包括交通、能源、水利、物流等传统基础设施以及以信息网络为核心的新型基础设施,在国家发展全局中具有战略性、基础性、先导性作用。《纲要》提出,“十四五”时期要统筹推进传统基础设施和新型基础设施建设,打造系统完备、高效实用、智能绿色、安全可靠的现代化基础设施体系。
“十四五”时期的发展方向和重点任务
“十四五”时期,要以整体优化、协同融合为导向,统筹推进基础设施建设,提升网络化、融合化发展水平和系统韧性。
(一)加快建设新型基础设施
“十四五”时期是全球新型基础设施大建设大发展大演进的关键期,是依托现代信息智能技术改造升级传统基础设施的加速期。围绕强化数字转型、智能升级、融合创新支撑,布局建设信息基础设施、融合基础设施、创新基础设施等新型基础设施。
一是建设高速泛在、天地一体、集成互联、安全高效的信息基础设施。加快5G网络规模化部署,推动5G融合应用。推广升级千兆光纤网络,扩容骨干网互联节点,实施基础网络完善工程。加快构建全国一体化大数据中心体系,强化算力统筹智能调度,建设国家枢纽节点。打造全球覆盖、高效运行的通信、导航、遥感空间基础设施体系。
二是提升融合基础设施发展水平。结合各类基础设施发展方向和要求,以需求为导向,加快交通、能源、市政、物流、水利等传统基础设施数字化改造,推进物联网全面发展,积极稳妥发展工业互联网和车联网。
三是加快建设创新基础设施。深入实施创新驱动发展战略,强化统筹谋划和布局,持续提升国家创新体系各设施的联动建设和一体发展。超前谋划重大科技基础设施,优化提升科教基础设施布局,加快推动国家产业创新中心、工程研究中心等产业创新平台建设。建设E级和10E级超级计算中心,有效服务科学探索与研究。
四是建立健全新型基础设施发展政策体系。新型基础设施涵盖范围更广,市场需求变化快、支撑技术创新快、发展环境变化快,需要更好发挥市场在资源配置中的决定性作用,调动社会资本积极性。更好发挥政府作用,坚持因业施策、因地制宜,进一步完善制度设计、机制创新和政策保障。
(二)加快建设交通强国
“十四五”时期,我国交通运输处于率先实现现代化的加速推进期、精准补齐设施短板的关键攻坚期、提升整体效能的持续发力期,要按照交通强国建设要求,推动全方位转型发展,构建安全、便捷、高效、绿色、经济的现代化综合交通运输体系。
一是完善综合运输大通道。目前,“十纵十横”综合运输通道格局已经基本形成,但通道结构功能性问题还很突出。要加快推进战略骨干通道建设,加快贯通缺失路段,有序推进能力紧张通道升级扩容。以共建“一带一路”为重点,加强与周边国家基础设施互联互通,推进中欧班列集结中心建设。
二是建设高质量综合立体交通网。要完善快速网布局,基本贯通“八纵八横”高速铁路主通道,提升国家高速公路网络质量,加快建设京津冀、长三角、粤港澳大湾区等世界级机场群和港口群。要提升干线网质量,统筹新建和既有改造,坚持客货并重,加快普速铁路建设,推进普通国省道瓶颈路段升级、待建路段贯通,推动内河高等级航道扩能升级,稳步建设支线机场、通用机场和货运机场。推动实施快递“进村进厂出海”工程,提升物流服务普惠性。要夯实基础网能力,提高交通通达深度,推动区域性铁路建设,加快抵边沿边公路建设,实施乡村振兴公路工程,推进道路安全设施建设。
三是率先推进城市群都市圈交通现代化。围绕主要城市群和都市圈,加快城际铁路、市域(郊)铁路建设,有序推进城市轨道交通发展,推动干线铁路、城际铁路、市域(郊)铁路、城市轨道交通“四网融合”。要结合实际构建高速公路环线系统,有效分离城市交通和过境交通,减少交通拥堵。
四是强化综合交通网络一体衔接和全链条服务能力。要大力发展旅客联程运输和货物多式联运,推广全程“一票制”“一单制”服务。完善枢纽城市层级功能布局,围绕枢纽场站提升方式间换乘换装效率和集疏运系统建设。完善国家物流枢纽、国家骨干冷链物流基地等重大物流基础设施网络,推动形成“通道+枢纽+网络”的现代物流运行体系。加强枢纽综合开发,促进与城市功能深度融合。全面深化铁路、空管体制、公路收费和养护体制等重点领域改革。
(三)构建现代能源体系
“十四五”时期,积极应对全球气候变化和国际能源稳定供应的不确定性,双向作用共同推动能源加速转型。要坚持控煤、稳油、增气,大力发展非化石能源,同步提升电力系统调节能力,构建清洁低碳、安全高效的能源体系。
一是加快发展非化石能源。统筹支撑经济发展和应对气候变化,非化石能源成为必然选择。“十四五”时期,光伏发电和风电市场竞争优势逐步显现,要坚持集中式和分布式并举、陆上海上并重,建设光伏发电和风电基地,加快分布式发展,有序建设海上风电。启动雅鲁藏布江下游水电开发工程,充分利用大型水电调节能力,建设一批风光水储一体化能源基地。推动在役煤电基地升级为风光火(储)一体化基地。安全稳妥建设沿海核电。
二是大幅提升电力系统调节能力。要加快建设适应光伏发电和风电高比例、大规模接入的新一代电力系统,推动电网基础设施智能化改造和智能微电网建设,提高电网对光伏发电、风电的接纳、配置和调控能力。持续推动既有煤电灵活性改造,加快储能规模化、商业化发展,大力建设抽水蓄能电站,实施电化学、压缩空气、氢能、飞轮等储能示范项目,增强源网荷储配套能力,推动光伏发电、风电和储能一体规划、同步建设、联合运行。
三是推动煤炭和煤电定位转型。发挥好煤炭和煤电对能源安全的基础性作用,又要严格控制发展规模,为非化石能源发展留出空间。要优化煤炭生产布局,推动煤炭生产向资源富集地区集中,提高煤炭供给弹性。加大电代煤力度,分区域逐步减少煤炭散烧,降低终端消费中煤炭占比。支撑西部地区光伏发电、风电外送和东中部地区电网运行,严格控制煤电建设规模和发展节奏。
四是拓展油气领域发展空间。要进一步加大油气矿业权竞争性出让力度,推动石油企业难动用储量公平公开引入社会合作者共同开发。以四川、塔里木、准噶尔、鄂尔多斯、松辽等盆地为重点,加强深层常规油气、海域和页岩油、页岩气、煤层气等非常规油气勘探开发。稳步扩大天然气消费,加快与非化石能源融合发展。
五是完善天然气基础设施布局。加快建设完善天然气干线管网和区域、支线管道,推动形成互联互通全国一张网。重点建设中俄东线境内段、川气东送二线、西气东输三线中段等天然气主干管道。加快建设中原文23、辽河储气库群等地下储气库。推进已建LNG接收站增建储罐,提高储气和应急保供能力,有序推进LNG接收站前期工作。
(四)实施国家水网工程
“十四五”时期,要以全国江河湖泊水系为基础、输排水工程为通道、控制性调蓄工程为节点、智慧化调控为手段,加快构建国家水网,统筹解决水资源、水生态、水环境、水灾害问题,在更高水平上保障水安全。
一是实施大江大河干流堤防建设和河道综合整治。全面开展重要河道堤防达标建设,适时推进涉及国家重大战略区、经济区、城市群、防洪城市的重点河段提标建设。加快推进大江大河大湖综合治理,重点加快长江河势控制和崩岸治理及“两湖治理”、黄河河道和滩区综合治理提升等,恢复河道行洪和生态功能,增强应对流域性大洪水的能力。
二是推进重大输配水通道工程建设。构建国家骨干输排水通道,建设一批跨流域、跨区域骨干输水通道。抓紧推进南水北调东、中线后续工程建设,开展西线工程规划方案比选论证。加快滇中引水、引江济淮以及珠三角、渝西水资源配置等工程建设。新(扩)建淮河入海水道二期、太湖骨干引排通道等工程,提高泄洪能力。
三是推动综合性水利枢纽和调蓄工程建设。加快大藤峡、洋溪等综合控制性枢纽建设,重点在西南等地区建设一批大型水库工程,加快完成现有大中型病险水库除险加固,推进重要蓄滞洪区和部分一般蓄滞洪区建设,发挥水利基础设施综合功能效益。
四是推进国家水网智能化改造提升。利用新一代信息技术,以在线实时监控为基础,以网络协同共享为纽带,加快智慧水利建设,加快水利工程智能化、流域水系数字化、国家水网智慧化,建设国家水网大数据中心和调度中心,推进长江、黄河等七大江河流域水工程联合调度和综合监控系统建设。
2023年6月8日,国务院办公厅出台进一步构建高质量充电基础设施体系的新政策,这也成为充电基础设施建设的新基建建设指南。
国务院办公厅关于进一步构建高质量充电基础设施体系的指导意见(国办发〔2023〕19号),详细内容如下
国办发〔2023〕19号
各省、自治区、直辖市人民政府,国务院各部委、各直属机构:
充电基础设施为电动汽车提供充换电服务,是重要的交通能源融合类基础设施。近年来,我国充电基础设施快速发展,已建成世界上数量最多、服务范围最广、品种类型最全的充电基础设施体系。着眼未来新能源汽车特别是电动汽车快速增长的趋势,充电基础设施仍存在布局不够完善、结构不够合理、服务不够均衡、运营不够规范等问题。为进一步构建高质量充电基础设施体系,更好支撑新能源汽车产业发展,促进汽车等大宗消费,助力实现碳达峰碳中和目标,经国务院同意,现提出以下意见。
一、总体要求
(一)指导思想。以习近平新时代中国特色社会主义思想为指导,全面贯彻落实党的二十大精神,扎实推进中国式现代化建设,坚持稳中求进工作总基调,完整、准确、全面贯彻新发展理念,加快构建新发展格局,着力推动高质量发展,坚持目标导向和问题导向,加强统筹谋划,落实主体责任,持续完善网络,提高设施能力,提升服务水平,进一步构建高质量充电基础设施体系,更好满足人民群众购置和使用新能源汽车需要,助力推进交通运输绿色低碳转型与现代化基础设施体系建设。
(二)基本原则。
科学布局。加强充电基础设施发展顶层设计,坚持应建尽建、因地制宜、均衡合理,科学规划建设规模、网络结构、布局功能和发展模式。依据国土空间规划,推动充电基础设施规划与电力、交通等规划一体衔接。
适度超前。结合电动汽车发展趋势,适度超前安排充电基础设施建设,在总量规模、结构功能、建设空间等方面留有裕度,更好满足不同领域、不同场景充电需求。持续完善充电基础设施标准体系,推动中国标准国际化。
创新融合。充分发挥创新第一动力作用,提升充电基础设施数字化、智能化、融合化发展水平,鼓励发展新技术、新业态、新模式,推动电动汽车与充电基础设施网、电信网、交通网、电力网等能量互通、信息互联。
安全便捷。坚持安全第一,加强充电基础设施全生命周期安全管理,强化质量安全、运行安全和信息安全,着力提高可靠性和风险防范水平。不断提高充电服务经济性和便捷性,扩大多样化有效供给,全面提升服务质量效率。
(三)发展目标。到2030年,基本建成覆盖广泛、规模适度、结构合理、功能完善的高质量充电基础设施体系,有力支撑新能源汽车产业发展,有效满足人民群众出行充电需求。建设形成城市面状、公路线状、乡村点状布局的充电网络,大中型以上城市经营性停车场具备规范充电条件的车位比例力争超过城市注册电动汽车比例,农村地区充电服务覆盖率稳步提升。充电基础设施快慢互补、智能开放,充电服务安全可靠、经济便捷,标准规范和市场监管体系基本完善,行业监管和治理能力基本实现现代化,技术装备和科技创新达到世界先进水平。
二、优化完善网络布局
(一)建设便捷高效的城际充电网络。以国家综合立体交通网“6轴7廊8通道”主骨架为重点,加快补齐重点城市之间路网充电基础设施短板,强化充电线路间有效衔接,打造有效满足电动汽车中长途出行需求的城际充电网络。拓展国家高速公路网充电基础设施覆盖广度,加密优化设施点位布局,强化关键节点充电网络连接能力。新建高速公路服务区应同步建设充电基础设施,加快既有高速公路服务区充电基础设施改造,新增设施原则上应采用大功率充电技术,完善高速公路服务区相关设计标准与建设管理规范。推动具备条件的普通国省干线公路服务区(站)因地制宜科学布设充电基础设施,强化公路沿线充电基础服务。
(二)建设互联互通的城市群都市圈充电网络。加强充电基础设施统一规划、协同建设,强化不同城市充电服务数据交换共享,加快充电网络智慧化升级改造,实现跨区域充电服务有效衔接,提升电动汽车在城市群、都市圈及重点城市间的通达能力。以京津冀、长三角、粤港澳大湾区、成渝地区双城经济圈为重点加密建设充电网络,打造联通区域主要城市的快速充电网络,力争充电技术、标准和服务达到世界先进水平。
(三)建设结构完善的城市充电网络。以城市道路交通网络为依托,以“两区”(居住区、办公区)、“三中心”(商业中心、工业中心、休闲中心)为重点,推动城市充电网络从中心城区向城区边缘、从优先发展区域向其他区域有序延伸。大力推进城市充电基础设施与停车设施一体规划、建设和管理,实现城市各类停车场景全面覆盖。合理利用城市道路邻近空间,建设以快充为主、慢充为辅的公共充电基础设施,鼓励新建具有一定规模的集中式充电基础设施。居住区积极推广智能有序慢充为主、应急快充为辅的充电基础设施。办公区和“三中心”等城市专用和公用区域因地制宜布局建设快慢结合的公共充电基础设施。促进城市充电网络与城际、城市群、都市圈充电网络有效衔接。
(四)建设有效覆盖的农村地区充电网络。推动农村地区充电网络与城市、城际充电网络融合发展,加快实现充电基础设施在适宜使用电动汽车的农村地区有效覆盖。积极推动在县级城市城区建设公共直流快充站。结合乡村级充电网络建设和输配电网发展,加快在大型村镇、易地搬迁集中安置区、乡村旅游重点村镇等规划布局充电网络,大力推动在乡镇机关、企事业单位、商业建筑、交通枢纽场站、公共停车场、物流基地等区域布局建设公共充电基础设施。结合推进以县城为重要载体的城镇化建设,在基础较好的地区根据需要创建充电基础设施建设应用示范县和示范乡镇。
三、加快重点区域建设
(一)积极推进居住区充电基础设施建设。在既有居住区加快推进固定车位充电基础设施应装尽装,优化布局公共充电基础设施。压实新建居住区建设单位主体责任,严格落实充电基础设施配建要求,确保固定车位按规定100%建设充电基础设施或预留安装条件,满足直接装表接电要求。以城市为单位加快制定居住区充电基础设施建设管理指南,优化设施建设支持政策和管理程序,落实街道办事处、居民委员会等基层管理机构责任,建立“一站式”协调推动和投诉处理机制。鼓励充电运营企业等接受业主委托,开展居住区充电基础设施“统建统服”,统一提供建设、运营、维护等服务。结合完整社区建设试点工作,整合推进停车、充电等设施建设。鼓励将充电基础设施建设纳入老旧小区基础类设施改造范围,并同步开展配套供配电设施建设。
(二)大力推动公共区域充电基础设施建设。以“三中心”等建筑物配建停车场以及交通枢纽、驻车换乘(P+R)等公共停车场为重点,加快建设公共充电基础设施,推动充电运营企业逐步提高快充设施占比。在政府机关、企事业单位、工业园区等内部停车场加快配建充电基础设施,并鼓励对公众开放。在确保安全前提下,在具备条件的加油(气)站配建公共快充和换电设施,积极推进建设加油(气)、充换电等业务一体的综合供能服务站。结合城市公交、出租、道路客运、物流等专用车辆充电需求,加快在停车场站等建设专用充电站。加快旅游景区公共充电基础设施建设,A级以上景区结合游客接待量和充电需求配建充电基础设施,4A级以上景区设立电动汽车公共充电区域。
四、提升运营服务水平
(一)推动社会化建设运营。促进充电基础设施投资多元化,引导各类社会资本积极参与建设运营,形成统一开放、竞争有序的充电服务市场。推广充电车位共享模式,提高车位和充电基础设施利用效率。鼓励充电运营企业与整车企业、互联网企业积极探索商业合作模式。加强监测研判,在车流量较大区域、重大节假日期间等适度投放移动充电基础设施,增强充电网络韧性。
(二)制定实施统一标准。结合电动汽车智能化、网联化发展趋势和新型能源体系建设需求,持续完善充电基础设施标准体系,加强建设运维、产品性能、互联互通等标准迭代更新,加快先进充换电技术标准制修订,提升标准国际化引领能力。鼓励将智能有序充电纳入车桩产品功能范围。推动制定综合供能服务站建设标准和管理制度。通过放宽市场准入特别措施等政策工具,鼓励有关单位率先制定实施相关标准。
(三)构建信息网平台。推动建设国家充电设施监测服务平台。坚持政府引导、市场运作,鼓励以省(自治区、直辖市)为单位构建充电基础设施监管与运营服务平台,着力强化省级平台互联互通。规范充电基础设施信息管理,统一信息交换协议,明确信息采集边界和使用范围,促进公共充电基础设施全面接入,引导居住区“统建统服”充电基础设施有序接入,鼓励私人充电基础设施自愿接入。强化与电动汽车、城市和公路出行服务网等数据互联互通,通过互联网地图服务平台等多种便利渠道,及时发布公共充电基础设施设置及实时使用情况。
(四)加强行业规范管理。完善充电基础设施生产制造、安装建设、运营维护企业的准入条件和管理政策,以规范管理和服务质量为重点构建评价体系,推动建立充电设备产品质量认证运营商采信制度。压实电动汽车、动力电池和充电基础设施生产企业产品质量安全责任,严格充电基础设施建设、安装质量安全管理,建立火灾、爆炸事故责任倒查制度。完善充电基础设施运维体系,落实充电运营企业主体责任,提升设施可用率和故障处理能力。明确长期失效充电桩的认定标准和管理办法,建立健全退出机制。引导充电基础设施投资运营企业投保产品责任保险。
五、加强科技创新引领
(一)提升车网双向互动能力。大力推广应用智能充电基础设施,新建充电基础设施原则上应采用智能设施,推动既有充电基础设施智能化改造。积极推动配电网智能化改造,强化对电动汽车充放电行为的调控能力。充分发挥新能源汽车在电化学储能体系中的重要作用,加强电动汽车与电网能量互动,提高电网调峰调频、安全应急等响应能力,推动车联网、车网互动、源网荷储一体化、光储充换一体站等试点示范。
(二)鼓励新技术创新应用。充分发挥企业创新主体作用,打造车、桩、网智慧融合创新平台。加快推进快速充换电、大功率充电、智能有序充电、无线充电、光储充协同控制等技术研究,示范建设无线充电线路及车位。加强信息共享与统一结算系统、配电系统安全监测预警等技术研究。持续优化电动汽车电池技术性能,加强新体系动力电池、电池梯次利用等技术研究。推广普及机械式、立体式、移动式停车充电一体化设施。
六、加大支持保障力度
(一)压实主体责任。切实加强组织领导,压紧压实地方政府统筹推进充电基础设施发展的主体责任,将充电基础设施建设管理作为完善基础设施和公共服务的重要着力点。充分发挥规划引领作用,省级政府以构建高质量充电基础设施体系为重点,科学制定布局规划,做好与交通网络体系的衔接融合;地市级政府以“两区”、“三中心”为重点,以区县为基本单元制定布局规划,分场景优化充电基础设施结构,加强公用桩和专用桩布局,并纳入国土空间规划“一张图”实施监督信息系统。
(二)完善支持政策。落实峰谷分时电价政策,引导用户广泛参与智能有序充电和车网互动。2030年前,对实行两部制电价的集中式充换电设施用电免收需量(容量)电费。鼓励地方各级政府对充电基础设施场地租金实行阶段性减免。鼓励电网企业在电网接入、增容等方面优先服务充电基础设施建设。
(三)强化要素保障。地方各级政府要进一步加强充电基础设施发展要素保障,满足充电基础设施及配套电网建设用地、廊道空间等发展需要,因地制宜研究给予资金支持。鼓励地方建立与服务质量挂钩的运营补贴标准,加大对大功率充电、车网互动等示范类项目的补贴力度,通过地方政府专项债券等支持符合条件的充电基础设施项目建设。提高金融服务能力,充分利用现有金融支持政策,推广股权、项目收益权、特许经营权等质押融资方式,通过绿色债券等拓宽充电基础设施投资运营企业和设备厂商融资渠道。鼓励开发性金融机构创新融资支持模式,实施城市停车、充电“一张网”专项工程。
(四)加强协同推进。国家发展改革委、国家能源局会同各有关方面统筹推进本指导意见实施,加强部门协同配合,强化对各地的指导监督,定期开展实施情况评估,及时总结推广典型经验做法,重大情况及时向党中央、国务院报告。地方各级政府建立发展改革、能源、交通运输、自然资源、工业和信息化、住房城乡建设、商务、消防救援、城市管理等有关部门紧密配合的充电基础设施建设协同推进机制,全面摸排基本情况,科学评估建设需求,简化建设手续,建立健全标准和政策体系,持续跟踪解决重点难点问题,实现信息共享和政策联动。
03
新型基础设施所涉领域
新基建是我国构建以国内大循环为主体、国内国际双循环相互促进的新发展格局的重要手段,将在推动产业转型升级、构建现代化产业体系、助力经济高质量发展发挥重要作用。自 2020 年以来,我国各省市、自治区陆续推出推动新型基础设施建设相关政策,包括深圳市、福州市等经济较为发达的地级市等。下表 3 为近年来各省市自治区和部分地级市已颁布出台的新基建相关政策。


