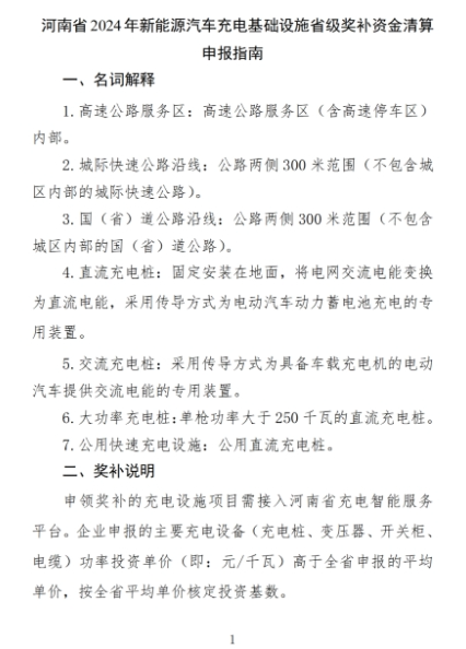
来源:充电产业网www.yuntourong.cn8月13日,河南省郑州市城建局发布《关于开展郑州市2024年度新能源汽车充电基础设施奖补资金申报工作的预通知》。根据奖补申报指南,全省奖补平均单价原则上交流充电桩平均奖补单价不高于 30 元/千瓦、直流充电桩平均奖补单价不高于150元/千瓦、大功率充电桩平均奖补单价不高于300元/千瓦。
此外,文件明确,申请运营奖补的公用快速充电设施月平均运行在线率不低于90%,按照0.03元/千瓦时标准予以奖补,每年每桩享受奖补的电量不高于10万千瓦时。高速公路服务区、国省道和城际快速公路沿线公用充电设施月平均运行在线率不低于95%,按照0.1元/千瓦时标准对充电设施运营企业予以奖补,每年每桩享受奖补的电量不高于10万千瓦时。
原文如下:
郑州市城乡建设局关于开展
郑州市2024年度新能源汽车充电基础设施奖补
资金申报工作的预通知
各有关企业:
根据河南省有关厅委关于开展2024年度新能源汽车充电基础设施省级奖补资金申报的预通知,郑州市将启动2024年度新能源汽车充电基础设施奖补资金申报工作。现将有关事宜预通知如下(如有变动,另行通知):
一、2024年度新能源汽车充电基础设施省级奖补资金申报要求
河南省2024年度新能源汽车充电基础设施省级奖补资金,根据财政年度资金预算总额开展。
(一)奖补对象
1.对2024年1月1日至2024年12月31日期间建成投运并接入省智能服务平台的公交、客运、环卫、物流等公共服务领域专用充电设施项目,给予建设奖补。
2.对2024年1月1日至2024年12月31日期间建成投运并接入省智能服务平台的高速服务区、国(省)道公路沿线、城际快速公路沿线等领域公用充电设施项目,给予建设奖补。
3.对2024年1月1日至2024年12月31日期间建成投运并接入省智能服务平台的其他领域公用充电设施项目,给予建设奖补。
4.通过中原智充APP启停充电的充电设施项目,按照2024年1月1日至2024年12月31日中原智充APP年度充电量,给予运营奖补。
(二)奖补条件
1.建设奖补条件
申请建设奖补的公用充电设施项目,需满足总装机功率600千瓦以上或集中建设20个以上充电桩(群)。
公交、客运、环卫、物流等专用充电设施项目、高速服务区、国(省)道公路沿线、城际快速公路沿线等领域公用充电设施项目不受总装机功率和充电桩(群)限制。
2.运营奖补条件
申请运营奖补的公用快速充电设施月平均运行在线率不低于90%的,高速公路服务区、国省道和城际快速公路沿线公用充电设施月平均运行在线率不低于95%的。
(三)奖补标准
根据河南省充电基础设施快速发展实际,按照《河南省人民政府办公厅关于印发河南省加快电动汽车充电基础设施建设若干政策的通知》(豫政办〔2020〕30号)等文件精神,2024年充电基础设施建设运营补贴标准适度调整,具体如下:
1.公交、客运、环卫、物流等公共服务领域专用充电设施项目,按照项目主要设备投资总额(充电桩、变压器、开关柜、电缆)的20%给予建设奖补。
2.高速服务区、国(省)道公路沿线、城际快速公路沿线等领域公用充电设施项目,按照项目主要设备投资总额(充电桩、变压器、开关柜、电缆)的20%给予建设奖补。
3.其他领域公用充电设施项目,按照项目主要设备投资总额(充电桩、变压器、开关柜、电缆)的10%给予建设奖补。
4.通过验收且月平均运行在线率不低于90%的公用快速充电设施,按照0.03元/千瓦时标准予以奖补,每年每桩享受奖补的电量不高于10万千瓦时。高速公路服务区、国省道和城际快速公路沿线通过验收、月平均运行在线率不低于95%的公用充电设施,按照0.1元/千瓦时标准对充电设施运营企业予以奖补,每年每桩享受奖补的电量不高于10万千瓦时。运营奖补金额=“中原智充”APP订单电量×上述标准×补贴系数(K)。其中,补贴系数(K)根据用户对充电站运营服务评价确定,95%及以上五星评价K取值为3,90%及以上五星评价K取值为2,85%及以上五星评价K取值为1,85%以下五星评价该站不予补贴。
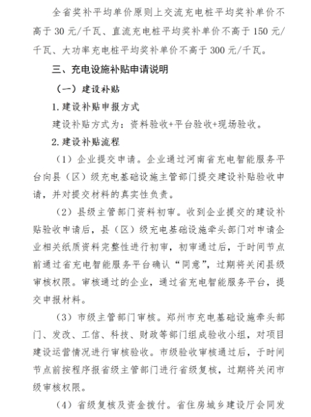
(四)申报流程
1.建设奖补。(1)企业通过省充电智能服务平台提交充电设施奖补申请。(2)县级充电基础设施主管部门对申请企业相关纸质资料完整性进行初审,初审通过后,通过省充电智能服务平台确认“同意”。审核通过的企业,应于2025年8月25日前通过省充电智能服务平台,提交申报材料。(3)市级充电基础设施主管部门会同发改、工信、科技、财政等部门对提交申请的项目全部审核,并于2025年9月15日前将审核报告等资料,通过省充电智能服务平台提交。(4)省住房城乡建设厅会同发改、工信、科技、财政等部门成立省级联合工作小组对市级审核通过的资料进行复核,必要时开展现场抽查。
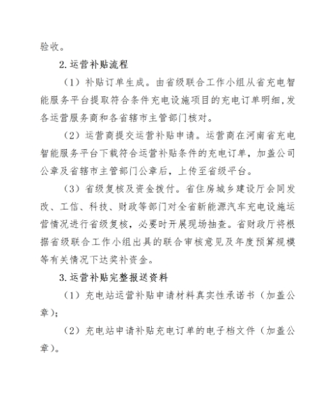
2.运营奖补。省充电智能服务平台提取符合条件充电设施项目的充电订单明细,发各运营服务商和各省辖市主管部门核对,各运营服务商及省辖市主管部门盖章确认后通过省充电智能服务平台提交省联合审查组审核,并由联合审查组出具意见。
3.资金拨付。省财政厅根据联合审核意见及年度预算规模有关情况下达奖补资金。
二、工作要求
(一)充电基础设施省级奖补资金主要用于吸引社会资本投资新建的有关项目。使用专项债、政府性贷款以及国家县域充换电补短板奖励资金等财政资金的项目不得申请以上建设奖补。建设奖补资金均为一次性奖补,同一项目不可重复申领。
(二)建设奖补,实际补贴标准根据当年度申报的主要充电设备(充电桩、变压器、开关柜、电缆)功率投资平均单价(即:元/千瓦)进行折算。
(三)充电基础设施出现拆除、信息变更等情况,申报单位应及时将有关情况报送至当地充电基础设施主管部门。
(四)对弄虚作假申请财政资金的行为,将收回省级奖补资金,并按有关规定追究责任。
联系人:韩博,联系电话:15093162368
附件:
1.河南省2024年度新能源汽车充电基础设施省级奖补资金清算申报指南
2.河南省2024年度新能源汽车充电基础设施补助资金申请表
3.河南省2024年度新能源汽车充电基础设施建设情况统计表
4.河南省2024年充电基础设施省级奖补资金项目申请函(参考文本)
2025年8月13日
.png)
.png)
.png)
.png)