来源:充电产业网www.yuntourong.cn
近年来,随着全球电动汽车(EV)保有量的持续增加,充电基础设施的建设压力日益凸显。传统充电站依赖电网供电,面临用电高峰期电力紧张、扩容成本高、新能源消纳能力不足等问题。在此背景下,“光储充”一体化技术应运而生,通过“光伏发电+储能调节+智能充电”,成为调节电网稳定性的有效途径,并逐渐成为行业未来发展的趋势。
为了推动新能源汽车及充电服务市场的发展,国家及地方支持政策频出,各级主管部门明确支持或鼓励光储充一体化建设。政府出台一系列的政策和规划,不仅涉及光储充一体化技术的研发和应用,还涉及到整个产业链的完善和发展。
在国家层面,2020年10月,国务院办公厅印发的《新能源汽车产业发展规划(2021—2035年)》明确,鼓励“光储充放”(分布式光伏发电—储能系统—充放电)多功能综合一体站建设。支持有条件的地区开展燃料电池汽车商业化示范运行。2023年6月,国务院办公厅印发《关于进一步构建高质量充电基础设施体系的指导意见》,提出加快推进快速充换电、大功率充电、智能有序充电、无线充电、光储充协同控制等技术研究,持续优化电动汽车电池技术性能。多个部门也相继出台光储充一体化电站相关政策。
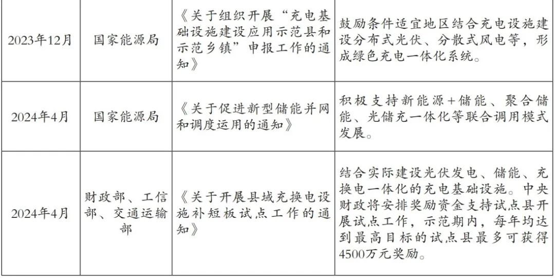
表1 光储充一体化政策文件(部委层面)


在地方层面,据不完全统计,24个省市(自治区)发布了光储充支持政策。部分地区还提供土地和税收优惠,为光储充一体化项目提供便利条件。
表2 光储充一体化政策文件(地方层面)




01.方案概述
光储充停检端信一体化解决方案是指由光伏、储能设备、充电桩、能源管理系统(EMS)等构成的、可与主电网并网运行,也可独立运行的小型电力系统。它具备独立运行、自我调节的技术特性,广泛应用于新能源汽车充换电站、高速公路服务区、停车场、工业园区/物流园和偏远地区/离网海岛。
作为微电网技术的一种,光储充技术根本目的是为了适应新能源转型和新型电力系统的发展需求,将新能源更好地融入电力系统,从而提高其在能源结构中的占比,减少对传统化石能源的依赖,实现电力资源在源、网、荷、储各个环节的合理分配和高效利用。
02.主要组成部分
①光伏发电系统:主要由光伏组件+光伏逆变器组成,它的主要功能就是将太阳能转化可用的电能,来支撑电动汽车的充电以及电网的供电需求。
②储能系统:一般是由储能柜+储能变流器(PCS)组成,存储光伏发电系统产生的多余电能,在用电高峰期释放电能,起到削峰填谷的作用,缓解电网负荷压力,同时也可以为新能源汽车提供稳定的充电电源。如科士达工商业储能系统,采用标准化、模块化、系列化设计理念,All-in-one高度集成,支持多机并联,可满足灵活的部署及配置需求,帮助充电站峰谷套利、削峰填谷、动态增容、绿电存储等。
③充电桩系统:根据充电技术的不同,充电桩可以分为直流充电桩和交流充电桩。科士达提供覆盖7kW-960kW全功率段充电桩产品,其中兆瓦级(960kW)全液冷分体式充电桩具备显著技术优势并已广泛供货,且能够根据客户需求为不同充电场站提供专属充电策略。此外,超充桩实现了充电5分钟,续航300公里的充电速度,大幅降低了电动汽车车主的补能焦虑;快充桩也实现了充电10分钟,续航300公里,无论是超充桩还是快充桩,均能全方位、充分地满足用户在多种场景下的充电需求 。
④能量管理系统(EMS):作为光储充系统的大脑和智能调度中枢,通过实时监控与智能优化调度,大幅提升光伏、储能系统等能源资源的利用效率;在负荷端,精准设定每一个充电桩的使用策略,以此确保电网负荷维持平衡,助力电网稳定运行,达成智能化、精细化管理目标,为光储充系统的高效运作提供坚实保障 。

03.应用场景
①新能源汽车充换电站。在新能源汽车充电站中,光储充一体化系统可以利用光伏发电产生的电能为电动汽车充电,并通过储能系统平滑电力供需波动。这种模式不仅可以提高充电站的自发自用能力,还能缓解电网压力,特别是在用电高峰期间。
②高速公路服务区。高速服务区通常占地较广,在服务区内的电动汽车充电站可以利用光储充一体化系统,为过往车辆提供高效充电服务。③停车场。在城市中的停车场,尤其是大型商业综合体或公共停车场,可以安装光伏车棚,集光伏发电、储能和电动汽车充电于一体。这种模式不仅能够提供遮阳避雨的功能,还能为停靠的电动汽车提供绿色能源充电服务。
④工商业园区/物流园。工业园区/物流园通常有大量的屋顶和其他闲置空间可用于安装光伏板。光储充一体化系统可以帮助园区实现能源的供给,同时也能为园区内的电动汽车提供充电服务。
⑤偏远地区/离网海岛。电网覆盖不到的区域,光储充一体化系统可以作为独立电力系统,为居民和设施供电。
04.优势与价值
光储充一体化作为一种综合性的能源解决方案,具备以下明显的优势与价值:
①提升能源利用率:利用储能系统存储白天多余的光伏发电量,解决了光伏发电和新能源汽车充电的间歇性问题,提升了可再生能源的利用率。
②减少电网压力:光储充一体化系统可以实现“就地发电,就地使用”,减少对电网的依赖性,特别是在用电高峰时段,能有助于缓解电网负荷压力。
③降低用电成本:通过削峰填谷策略,用户可以利用低电价时段为储能系统充电,减少电价时段的电力消费,从而降低用电成本。
④环保与可持续发展:光储充一体化系统充分利用太阳能,能进一步减少化石燃料的使用,降低碳排放,有助于全球碳中和目标的早日实现。
总结
光储充停检端信一体化是将重卡充换电服务网、清洁能源微电网、移动分布式储能网、停车管理网、车辆检测网、智能物联网打造成“六网合一”的新型电力系统,助力中国新能源产业高质量发展。
综上,光储充停检端信系统是一种集成化、智能化的能源系统,能够高效整合光伏发电、储能和充电设施,为新能源的普及与应用提供了一条切实可行的路径。未来,随着新能源汽车普及和“双碳”目标推进,光储充停检端信一体化将成为充电桩发展的重要技术方向,推动能源结构绿色转型。