来源:新华社 2025 07/15 13:12:56暑期已至,“十三朝古都”洛阳进入旅游旺季。在河南省洛阳市龙门石窟景区,来自全国乃至世界各地的游人络绎不绝。景区停车场内,数十辆新能源汽车整齐排列,充电桩上灯光闪烁,构成一道独特的风景线。作为热门旅游城市,洛阳市年接待全国游客上亿人次。目前,辖区13个高速服务区均已实现新能源充电桩全覆盖,让长途出行的新能源车主在洛阳续航无忧。


近年来,随着新能源汽车的快速发展,群众对于充电桩的需求也日益增长。为了进一步推进当地新能源充电桩建设,2018年4月,洛阳市人民政府授权洛阳城投集团负责对全市充电基础设施统一进行建设、管理。但由于特许经营带来的市场壁垒,导致部分全国性的头部充电桩经营企业被拦在当地市场之外,不仅制约了区域内新能源充电桩的建设速度,也难以满足当地新能源汽车的用电需求。


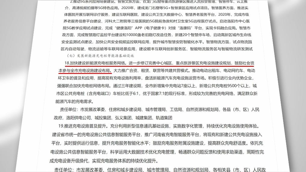
为顺应市场和群众的实际需要,2020年10月,当地有关部门印发《2020年洛阳市推进新型基础设施建设实施方案》。方案指出,“加快建设新能源充电桩服务网络。进一步修订完善中心城区、重点旅游景区充电设施建设规划,鼓励社会资本参与全市充电设施建设布局。”


破除壁垒,开放市场,一池春水自此被激活。国家电网、特来电、星星充电、开迈斯……多个国内头部的新能源企业纷纷在洛阳布局,为当地充电生态注入“顶级配置”。洛阳本地的新能源充电桩的数量越来越多,新能源企业的“朋友圈”越来越广。与此同时,洛阳当地相关部门也进一步压缩审批流程,建立绿色通道,给企业创造更好的营商环境。


据了解,截至2024年底,洛阳市已建成公共新能源充电桩1.5万余个;充电桩服务费从过去的每度电8角钱下降到了3角钱左右,基本实现市、县区、乡镇、高速公路、国道、快速路等全覆盖,城区实现“5分钟充电圈”。


统筹:李杰、王健、李佳琳
编导:时建国、李宗胤
作者:袁月明、杨静、张果峰、张莹
配音:王帅龙
包装:夏勇
新华社音视频部制作
【责任编辑:刘阳】